Data Foundation and the Critical Role of Data Governance
Guest Podcast Episode
In this episode, host Mustafa Qizilbash and agile data coach Shane Gibson unpack the meaning of a data foundation, exploring why defining measures of success, rethinking data governance, and prioritising business context are the real keys to delivering actionable organisational value
Listen
Listen / watch over on Youtube:
https://youtu.be/GjSD1pahPRE?si=1yg8gNsCb_4PvJWN
Tired of vague data requests and endless requirement meetings? The Information Product Canvas helps you get clarity in 30 minutes or less?
Google NotebookLM Mindmap
Google NoteBookLM Briefing
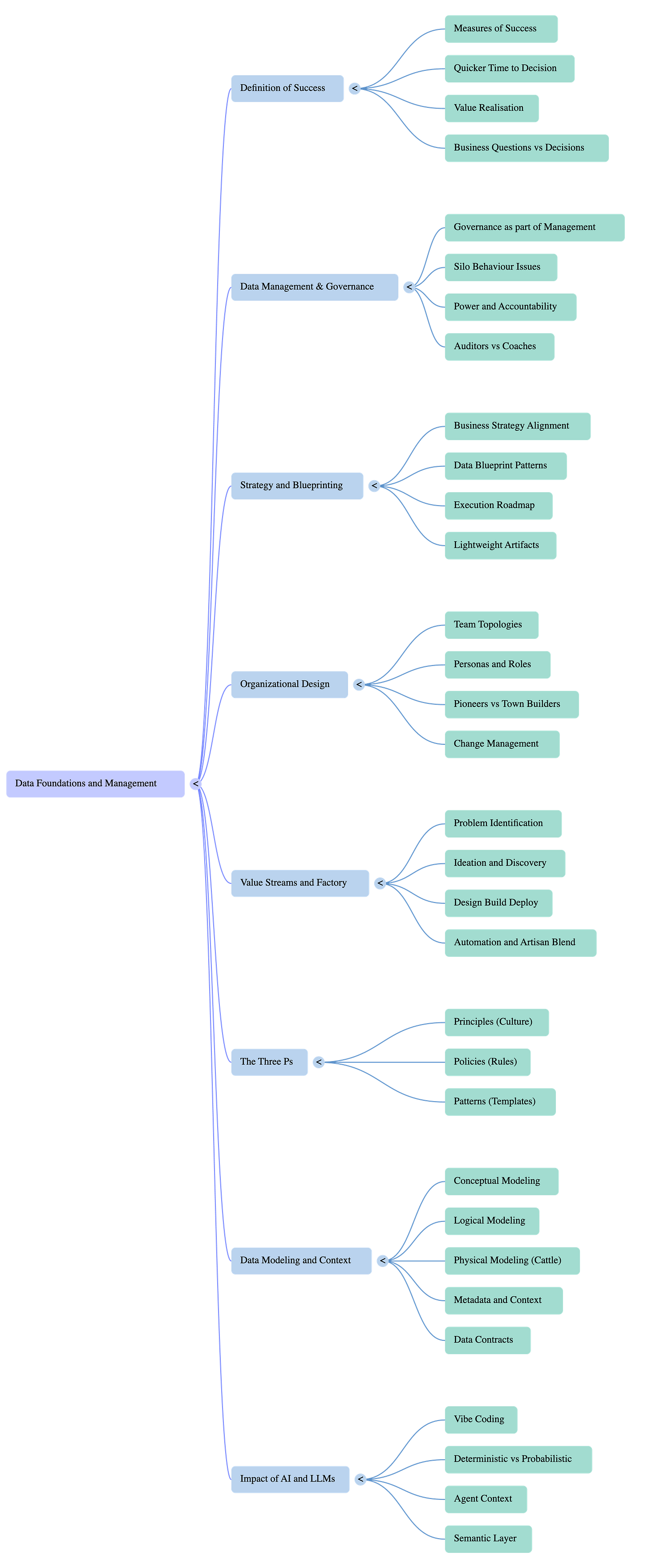
Executive Summary
This briefing document synthesizes key insights from a strategic discussion regarding the definition, implementation, and governance of data foundations. The analysis shifts the focus from purely technological solutions to a holistic framework encompassing management, organizational culture, and business context.
Critical Takeaways:
Definition of Success: A data foundation must be predicated on measurable business outcomes—specifically “up and down arrows” such as reduced time-to-decision—rather than the implementation of tools.
Governance vs. Management: While debate exists on whether governance should be an integrated part of management or a separate “legislative” body, there is a consensus that current data governance often lacks the power to enforce rules effectively.
The Three Ps: Effective foundations rely on Principles (cultural preferences), Policies (immutable rules), and Patterns (reusable templates).
Context-First Approach: Metadata should no longer be treated as an “exhaust” of system activity. Instead, “Context” (Business, Structural, Operational, and Agent) should be defined upfront to hydrate and drive data systems.
Organizational Culture: Organizations must identify as either Pioneers (experiment-led) or Town Builders (process-led) to align their data strategy with their operational reality.
--------------------------------------------------------------------------------
1. Defining the Data Foundation
A data foundation is often misconstrued as a collection of technology stacks (cloud databases, ETL tools, etc.). In practice, it is a multifaceted subdomain of data management that integrates architecture, platforms, ways of working, and governance.
The Problem of Silos
The separation of data governance groups from data teams creates significant operational friction. Management is the overarching discipline; if data is not being governed, it is not being managed. A foundation must bridge the gap between “artisan” manual work and “automated” factory processes.
--------------------------------------------------------------------------------
2. Measurement and Strategic Alignment
Before investing in technology, organizations must answer: What is the definition of success?
Success Metrics: Success should be measured by tangible indicators (up/down arrows). For example:
Down Arrow: Reducing the time taken to make a decision.
Up Arrow: Increasing the number of business questions answered.
Business Questions vs. Decisions: Framing requirements as “decisions” often leads to vague answers. Stakeholders provide higher-quality requirements when asked for “business questions” (e.g., “How many customers do we have in this region?”).
The Strategy Story: Data strategy is simply the story of how data will execute the broader business strategy. Without a clear business roadmap, a data strategy becomes an empty “PowerPoint deck” without execution value.
--------------------------------------------------------------------------------
3. Structural Frameworks: Value Streams and Factories
Data management functions through two concurrent value streams that must be balanced to avoid “building a plane while flying it.”
The Stakeholder Value Stream (Product Thinking)
This follows the progression from problem identification to value realization:
Problem Statement & Ideation: Defining the issue.
Discovery & Prioritization: Identifying the most viable solution.
Design, Build, & Test: Creating the product.
Deployment & Maintenance: Ensuring long-term value.
The Data Factory (Engineering Process)
This focuses on the internal mechanics of the data team:
Identifying data layers (Staging, Raw, etc.).
Establishing hand-off points between team members.
Automating testing and deployment to reduce “blockers” in the factory line.
--------------------------------------------------------------------------------
4. The Governance Framework: Principles, Policies, and Patterns
A foundational blueprint should be structured around three tiers of guidance:
The Power Gap: A major critique of modern data governance is its lack of empowerment. Unlike financial governance (overseen by a CFO with auditing power), data governance often lacks the authority to “shut down systems” or “fire people” for policy violations, rendering many policies as mere “wishes.”
--------------------------------------------------------------------------------
5. Cultural Archetypes: Pioneers vs. Town Builders
The implementation of a data foundation depends on the organization’s cultural starting point:
Pioneers: These organizations prioritize experimentation. They go out, settle new “land” (use cases), and see what works. Governance in this model is iterative, hardening into policy only after successful patterns are discovered.
Town Builders: These organizations prefer to build the infrastructure (the “town”) first. They establish the roads, schools, and zoning (rules) before inviting residents (users). This requires heavy upfront design but provides immediate structure.
Failure occurs when an organization’s stated culture (e.g., “we are pioneers”) does not match its processes (e.g., “we have heavy, slow approval gates”).
--------------------------------------------------------------------------------
6. The Shift to “Context-First” Data Environments
Modern foundations are moving away from treating metadata as a byproduct (exhaust) of technical processes. Instead, they embrace a Context-First model where context hydrates the system.
Four Tiers of Context
Business Context: Definitions of entities like “Customer” or “Product” that remain stable regardless of technology.
Structural Context: The layout of tables, fields, and system architectures.
Operational Context: Tracking who accessed what data, query performance, and decision logs.
Agent Context: The prompts and skills provided to AI/LLMs to guide their behavior.
Data Contracts
A data contract is a formal agreement between data producers (e.g., software engineers) and consumers (e.g., data engineers) regarding schema, frequency, and quality. Governance teams should mandate these contracts to ensure that data moving from operational systems to platforms is audited and reliable.
--------------------------------------------------------------------------------
7. The Role of Modeling and AI
As the industry moves from the “Decision Era” to the “Action Era” (automated actions driven by AI), the importance of conceptual modeling increases.
Conceptual Modeling as Foundation: The conceptual model is a representation of business behavior, not data storage. It should be defined without looking at source systems.
AI and Metadata: AI (LLMs) can “vibe code” applications and replicate front-end structures, but they struggle with back-end logic and physical modeling if they lack the underlying business context.
Physical Modeling as “Cattle”: Physical modeling techniques (Data Vault, Star Schema, Big Table) should be treated as disposable. If the conceptual and logical context is strong, the physical implementation should be able to change (”be hydrated”) as technology evolves.
Tired of vague data requests and endless requirement meetings? The Information Product Canvas helps you get clarity in 30 minutes or less?
Transcript
Mustafa: Hello, Shane. Hi. How are you?
Shane: Hey. I’m good. I’m good. Good to see you again. Thanks for having me on again.
Mustafa: Pleasure. Pleasure. Thanks for filling up the slot. Actually, one of the guy pulled out. He had some personal issues. Which is fair enough. All of us are senior guys. And we do book it, like, couple of quarters ahead and commitment can come in. Thanks for jumping in and making this flock fill up.
Shane: No problem. Hey, I’m looking forward to it. It’s kind of a subject that’s close to my heart anyway. So, as always, I’m sure to have an opinion.
Mustafa: Yeah. Because last, last week on our panel discussion, we had this session. What is the impact of not having a data foundation? So we all discuss this four or five panelists, and people really lied. This. And people always forget to click like on YouTube. But they always send messages one to one that they really like it. What is the importance of data foundation? But one obvious question start coming in. What is data foundation? Because for different people data foundation are different. Like data governance is data foundation. But data governance is huge. Then data modeling also comes into data Foundation. There are tons of number of data modeling techniques going in. So people are asking what it is. So you said you want to jump in, you want to solve this puzzle. Floor is all yours. Shane, let’s start it. What’s in your mind?
Shane: Yeah, I’m not sure I’ve solved it, but I’ve been working on it for a few decades, and I’ve got a set of what I call patterns and pattern templates. So. And kind of. I think about it like this. So my view, and it comes back to semantics, it’s all part of data management. So our foundational patterns, you know, patterns and governance, our patterns in engineering, our patterns and platform, our patterns and way of working, they all kind of, for me, come under that, that turn data management. And the reason I say that is I don’t like this idea that there’s a separate data governance group. And a separate data team. That silo behavior causes us massive problems. And so for me, it’s, it’s all within the same way of working. We may organizationally have our data team structures slightly different where, you know, people are focused and for scaling reasons and separate pods or groups. But I think governance is part of management. Yeah. And if we’re not governing our data, then we’re not managing it. So that, so that’s the first thing. If I kind of look at it from that lens, and then I look at. Kind of subdomains within data management, you know, we have ones which are around architecture and platform. And so when people say foundation. What I typically hear them talking about is technology foundations. You know, I need cloud analytics database. So I need an ETL tool. And what often happens in an organization is I’ll, I’ll get asked to come in and do some work with them either on a greenfields environment where they’re starting from scratch again. Or they haven’t had a data management capability or platform before. Or a brownfields one where they come in and ask me to do an architecture review. And as an ex technologist, my natural reaction is to get into the technology, right? Oh, that’s what they’ve asked me to do. Come in and look at our architecture, look at our platform, look at our tooling. And what I’ve learned over the decades of doing this is we need to step back and we need to look at some other things as well. We need to look at our way of working. We need to look at what our strategy, our team designers. And so over the years, I’ve kind of been building out this data blueprint template and set of patterns that I use. And what I’ve learned is the first foundational question that I always ask now, regardless of it’s greenfields or it’s brownfields or why I’m being bought in is what is the definition of success? Yeah. So if we’re going to spend this money, right, in terms of tooling and technology and people and change, and even if we’re using open source, let’s not. It’s not tell ourselves it’s free, right? Yes, there may not be a license cost upfront. But the five data people are going to cost you a million dollars in salary for a year if you’re in the US. Right. So there is a cost there. So let’s say we spent that year. We delivered everything we promised. Yeah, we made the changes that we needed to make. What’s the measures of success? Like what’s actually going to happen? And for me, I want to keep them really simple. For me, they’re just up arrows or down arrows. And I’m looking for things like, you know, when I often hear, we want self service. I’m like, well, that’s not a measure of success, right? That’s just a tool. It’s a pattern. So what does that give you? Oh, actually, we get quicker time to decision. Ah, okay. Right. So now what you’re saying is the time taken to make decisions in the organization based on data reduces right down arrow. Good. Or we, we don’t need to talk to the data team. Yeah, cool. That’s, that’s a process thing. What’s the measure of success? Oh, again, we can make decisions quicker. Okay, so we’re still back on that down arrow. Or how do we want to measure we’re successful with that? Okay, well, the number of requests going to the data team is reduced. Yeah. Or maybe we say, actually, it’s not self service is not the tool we’re going to use to deliver that measure of success. Maybe the data team are just going to get better and faster answering questions. Yeah. So the time to decision still goes down. But the tool we use, the thing we measure is how quickly the data team respond and answer that question. Yeah. And that should go up, right? We should be faster and faster. Yeah. Less time or more questions answered. And so that’s the first foundational piece I always think an organization should do. If we make this investment, what actually changes in our organization? What are the measure of success? What are the indicators, the arrows that are even going to go up or down that we can then prove that that investment was worth it? And I see lots of people not doing that foundational piece. What have you seen?
Mustafa: No, absolutely. Absolutely. As you, as I mentioned the other day, right, I have come up with this canvas, which is, of course, influenced by your canvas. Where you had gone. Last time we had one year back, we had this session. Right? So you’re absolutely right. I always ask, first of all, everybody knows what is value, but value is very subjective for me. Everyone want to create a value. There’s no doubt about it. Right? You ask anyone there. Yeah, we have a value. But how this value come up? So you need to have questions, answers based on the answer. You need to have actions. And based on the action, what you will actually have in your hand tangible measurable. That’s. I also look into it. So that’s also my first step. I always start with the canvas. Where I say. Upfront. Okay. Let me put in a different way. Right? I know because as you mentioned, wherever, whenever you go and talk to people, people are normally talking about technology. Normally. They have new generative AI, gente AI. We want to, we want to do something with it. Right. We have a car. There’s a new car in the market you want to buy. The question is why you want to buy a car? Right. So you need to have those things in your hand. So, yes, for me, that Foundation is also you put up your questions and answer the ones you are already be doing. Normally people want to explore new things. I tell them, do what you already are doing and how you can improve it. If you do not know the measure of improving it. Forget about the new things. I start from there once they know. Okay. Okay. We have been doing this with X technology or maybe why technology. And it has been giving us this value, but we need to go next level. Okay, let’s discuss. But what, what you’re achieving. So that’s how I also started.
Shane: Yeah, I, I use a frame in that similar but slightly different maybe. So let me talk through those. And it comes from the struggle that most data teams have. Differentiating between the products they’re building. If they’re a product team or the dashboards they’re building, if they’re not. But the things you’re building, right? The things they’re building using data and information that solve business problems, you know, help drive decisions, actions, outcomes and value. And so they like boxes of cereal right on the, on the shelf. You know, cocoa pops, honey puffs, right? They’re things that people are going to intangibly buy in your organization and use because it has value to their lives. And so we’ve got these products and then we’ve got the foundations of how we work. It’s the factory that builds those products. And data is a funny thing, right? We kind of cross people that have a factory. We want to build everything as a factory, fully automated, but for some reason, the data is always so shitty or the requirements are also new. They actually, we can’t just cookie cut a factory that works as a bunch of machines. So it’s this blend of artisan and automation. And people tend to confuse the foundational work around that, that factory and that way of working with the product we produce. And then what they’ll do is they’ll tend to focus on one or the other. You know, let’s do a founder. I don’t have a time to hear this. There’s still a foundational build. Right? It’s going to spend a 12 months. It’s always 24 to build in the foundation, change the technology, build in a lake. Right. And the problem with that is there’s no value to the organization. Yeah. Like, if we were building a physical factory, then maybe you could go and say, you know, there’s some steel, there’s a roof, there’s some machines. We’re getting there. But the problem with data is we, we don’t show how we’re building out that, that Factory way of working. And so 18 months later, we built our foundational, we’ve built our technology foundation in our factory. But we’ve delivered no value to the organization, and that causes a major problem. What’s the alternative? Well, the alternative is we just build ad hoc products. Yeah, we go in and we just build a product and deliver value. Right. Great. But then we get no automation. They changed our way of working. No ability to scale. And as we add more and more of those products, the business as usual over here to maintaining and just bleeds all the effort out of the team. So what we want to do is we want to balance those two things. Yeah. We want to build out the foundations at the same time we’re delivering value. And that’s hard because if you think of it, what we’re doing is we’re building the plane as we’re flying it. Yeah. And tell me any other industry when we do that, right? It’s kind of, you know, you don’t go, you know, if you’re a surgeon, you don’t go into an operating theater that’s emptying and go, oh, yeah, I’m going to do open bypass heart surgery, but I’m also going to build the machine that pumps the blood around. Right. And design the, the scalpel.
Mustafa: Yeah.
Shane: And so we’ve got to realize that we have to work on both of those things together. And an easy way to think about it is people always talk about people, process culture and Technology. Yeah. So the reason I’m looking left is I’m looking at my blueprint, right? And just going through all the bits that I make sure I fill out because that’s the foundational building blocks or patterns that I use. And so if we think about the people processing technology. The thing we don’t focus on after we’ve got our measures of success is the team design. Right. The version of the operating model. And that’s the next thing I always do is a foundational piece. As I go, what are the personas in our organization? Do we have this idea of data stewards or not? Yeah. And what do they actually do? Do we have a data engineer on how it looks engineer? Like, what’s the language? If we’ve already got a team that we already have. And how do they operate together, what’s their team design? You know, you can get things from team topologies. Are we working in small squads? Are we working in bigger teams? Do they do end to end? Do they do handoffs? And for me, that’s the next foundational piece of work, because by documenting the team design. And that flow of work, we get a foundational piece of visual hints on how the way of working is going to happen. And we can do that relatively quickly and early, right? We don’t have to over bake it. And once we have that, then we go into the next stage, right, which is what other foundational pieces do we need in place? But to come back ways of working and building products that have value, they’re two things that have to happen together. Otherwise we give ourselves in trouble with our stakeholders. Quite rightly, because we’re not earning value.
Mustafa: Yeah, absolutely. I see. Then what, what you are going toward is data governance, because nowadays I’m building a kind of data governance strategy for someone. Right? They ask you to build them this thing. I said, okay, let me build it for you. So their first question was, what framework you will bring in? What tangible thing we will have in our hand? I said, no, you can’t start from the what first. You need to understand what is why then how you’re going to do it and then the technology comes in. They start asking you which tool you will use. I said, stop for tattoo. Don’t talk about tools. First go towards governance. Because, because nowadays we have been discussing this CDO rule, Chief data officer. Right? So, like, what this role will do is. They will create a data strategy with the business. They will create a data governance strategy with themselves and they, of course, did us two words. And then there are data management strategy comes in. These three things comes right. Of course, first is business strategy. Then data strategy, then governance strategy and then data management strategy. Right. So what you are going toward is yes, as I previously just mentioned that I normally tell them, hey, if you want to do something, a data product, let’s take an example, how you are doing things now. People normally forget about it. People think that let’s take an example of generative AI. A tool came in. Hey, let’s bring the tool and let tool give the tool the data and let tool tell us what use cases they can bring it out. Right. That was the reason failure of generative AI. So I told them, no, tell me, even if you are doing manual, get me with your data analyst. What you are doing manually or semi manually or maybe something else. Let’s see that. Which is the actions can be manual or semi manual XYZ and then automated. And from that practices, then personas will come out. Stewards will come out. Processes will come out. So processes has to be predefined processes. It cannot be bring a tool and tool will bring a process. You need to have a process minus technology. What do you think?
Shane: So I think the, there’s a whole lot of bundle in there, right? So let me kind of unpack it.
Mustafa: Yeah.
Shane: So I think one of the points you raised and at some point I kind of missed is one of the first things I’ll do when I’m working with an organization on their foundations, as I will observe. Yeah. Because I want to understand what the current state is because it gives me a whole lot of hints. If it’s a green fields, sorry, if it’s a brownfield environment, right, I’ll observe the data team, obviously of the way they work. I’ll do some workshops with them to understand that. I’ll talk to the stakeholders to see where their real pains are. If it’s green fields, I still do the same thing because even though there’s not a data team and there’s not a data platform, there’s a whole lot of data work, right? It’s just been done in excel and outside.
Mustafa: Somebody else is doing it. Yes.
Shane: Yeah. Yeah. Somebody’s doing the data work, right? Normally. And I will create some very light artifacts around current state.
Mustafa: Yeah.
Shane: Because that helps us understand what those measures of success are. Right. What we have to change, and if we change things, what success if we make those changes looks like. Second pointers, and you kind of mentioned it is. The data strategy is just a story on how we’re going to execute the business strategy. So if somebody comes in and says, do a data strategy, it’s like, well, what’s the business strategy? You know, and if I get a slide that makes no sense to me.
Mustafa: Yeah.
Shane: The conversation in is, well, I don’t understand how we’re going to tell a story around how data is going to achieve that because that doesn’t, I don’t understand the strategy. You know, like what’s measure success for the organization, make more money, reduce costs, reduce risk? Yeah, great. But actually what we’re going to do, right? Like what actions in the next two years are we going to increase market share? Are we going to sell more products? Are we going to reduce cycle time for a patient coming into a hospital? Right? Like what actually is our strategy and our roadmap to achieve it? And from there we can say, right, how does data support it? What I see happen a lot. And again, one of the things I do when I come into an organization do the blueprint, the first thing I ask them is, could you please give me the four other data strategy documents that you’ve had from forever data consulting companies? Because, you know, they’ll be really useful. And they say why? And then my standard joke is I just want to know whether triangles, circles, squares or matrixes of the flavor of the month right now. But that’s not really the reason. The reason is there’s always good information in there. You know, there’s spent some time with some good people to create this document that’s a strategy. And that is valuable. It shortcuts how much work we have to do going forward. We still need to revalidate and make sure it’s not out of date. But the reason they have four other ones is because they got a PowerPoint deck. With some pretty pictures that tells them a strategy and there is no execution plan. There is no roadmap. There is no measures. I’m going to come back to it. No measure success. There’s nothing telling them whether this strategy is working or not and whether they should change it. So based on all that. The other thing I talk about is the blueprints we do should be light. Yeah. So we’ve got this again big design up front problem. We kind of want to see a bit of a blueprint, which is a vision of the future and how we’re going to get there. Measure success team design, architecture, ways of working processes. But we don’t want to spend a year doing that because a year of that work has minimal value. So we’ve got to be able to do these light artifacts, right, and then iterate them as we go forward. And then I’ll come back to the last one, right? Data stewards. So my question there I always have for an organization is, okay, if our team design has a role or a persona called data steward and we know what they’re going to do, right, what, what their job is, what their persona is, what their role is, what their skills are. What changes. And what will happen, right, is I will often hear we get better data quality. And then I’ll go back to the team design and I go, really? So what we got, right, is we got this data governance group, and this is typically a large enterprise. Right? Data governance group over here. Data team over here. Data management across the top. And you’re telling me that the steward is going to change the quality of the data. Because, hell, the ETL developer going in there and writing code in dbt, right? Yeah, they got no accountability on quality. It’s just wrong. Right. And so we’ve got to tie back to that foundational piece of if that metric, if that measure of success of increased data quality, whatever that means improves, like which group of people are responsible in the team design and the way of working for making that change. And that’s how I think about it, right? Like almost like Lego pieces. We kind of. Plugging them in. And the problem is the Lego pieces are always correlated. You know, your team design, your measures exist. They change the way you work. They change the way the factory works. They change the technologies you need. You know, my close-up one the last couple years put in the data catalog. Well, yep. The invisible context for an organization has value. But needs to start talking about, well, what’s the team design for the catalog? Right? What’s the measure of success? Is it number of data assets logged? I’d say that was a weak measure. So you can see how they all kind of, the foundational pieces all kind of interrelate. And you’ve got to be really good at choosing small versions of each of them and then iterating them and see how they then work or don’t work with all the other foundational pieces. And then you kind. Of doing systems thinking, right, you’re tuning the overall system of the organization over time. Does that make sense?
Mustafa: It makes sense. So for me, this is the first part. Right? Because then, so you, what you’re referring is when we start a journey. What we need to do, we need to understand the success factor, as you mentioned, the image. I call it decisions. Nowadays I’ve started talking like four hours. We had operationalization error where this called ERP, sap oltb applications came in. The second era was analysis era. Which was, which brought in data warehousing, task schema, snowflake. Then third era was analytical error. Analytical analyze data mining protection forecast data science stuff. Now the current era, what I define is a decision error. Everything has to start. With a decision. What you want to do. Starting point, what decisions will be impacted with this initiative? And from that everything. Your tickle back, you can, you can bring it back. Okay, I’m going to take a decision. Like buy go on the cloud from on premises to cloud. That’s the one decision. Now what you need, I will find it out for you. So that’s, that’s the starting point foundational that the starting point of a journey. Now let’s go to the next step. Next step will be your, I would like to bring your canvas into it because once we go into artifacts. Do you think, I think you will say that and I want to emphasize on it. And I’m following that as well after my canvas. Where I finalize a product or a requirement. Next, my canvas is your canvas, by the way, which I take to the canvas to the, to the customer and start asking questions. And as in your book, you mentioned the moment you customers start thinking about something else. Stop over there. Whatever is on top of their mind, that is what your initial requirement should be. Tell us about that, that foundation stuff.
Shane: Yeah. So. So it’s interesting when you said the word decision, I naturally took to a business decision using data because I’m a data person, right? So I’m like, which decision do you want to take? And then I naturally went, well, actually, we’re in the era of decision right now, but. We’re accelerating so fast. We’re going to be in the, in the wave of era of action. Next. Right. We’re going to stop talking about decisions and which action needs to be automated. So that’s where I went. Right? And then you qualified it with, which a decision around a change we have to make. And that, for me, is, is the key, right? Is this idea that we’re changing something, changing the way we work? We’re changing the way the team’s designed. We’re changing the technology we use. And so I sat more and more talking about change. As kind of the thing we’re focused on because decisions and actions, as I said, always takes me back to the data world of the product we’re building, not, not our foundational way of working. And then, of course, we get into change management, which has been around for a long, long time. Business process reengineering. And we bring us back patterns that have had value and we kind of lost, but we, we won’t go there. So the way I think about the next step is I think about value streams and factories. And so a value stream is the end-to-end process from when a stakeholder knows they have a problem. And they put their hand up. I have a problem. I need some help and it needs some data to when we deliver something of value that solves that problem. And that is the process that involves things like problem statements, ideation on how we might solve it, discovery or requirements, prioritization. The left hand side of what I call my continuum. Which is, and I’m a great fan of product thinking in that space. Right. So not IT thinking, not projects, not, you know, rescues, none of those things that we, we get from the IT domain. I’m a great fan of pulling out patterns from the product domain on the left hand side of that. So identify the problem, idea how we can solve it, discover which solution is going to be the most viable prioritize which one we’re going to work on next. And then the right hand side of my value stream is around design, build, test and deploy and value. Right. And then maintain. So we kind of lost designing in our, in our data domain a while ago with the modern data stack. Sure as with AI now, we’re going to be bringing it back in because those designs are actually the context or the knowledge that llms need to do the work without us. So, you know, that design, build, deploy, maintain value phase. And so I want, I want the blueprint to have really simple, what we call nodes and links. Like, just think of them as stickies and lines. Like who’s defining the problem space? And if I have a problem as a stakeholder, how do I engage the data team? Or do I not? Do I have a team of ba’s back to the organizational design team design? How do they get into the ideation phase? Right. How do we know how we might solve it? How much time are we going to spend on each one of those all the way through? And then I couple that with the factory process. And that is as the data team. Okay, I understand now which problem I’m going to work on. What’s my process? You know, do I naturally just go and grab the data first? Yeah. Or do I grab, see what data is available and mock up something and give some feedback? Or do I go grab all the data or a thin slice? Yeah. What, once my data layered architecture? You know, which, which layers am I having, which ones are rules I have to comply with, what tooling do I have available? How do we hand off the work between the team members and that factory? How do we test it? Yeah. How do we deploy it? So that all the way from I’m going to touch a bit of data because I know what the problem I’ve got to solve is to I’ve deployed something that somebody can use and it has some value. And so I’m a great fan of a thing called tedex talk called how to make toast. And it’s just a visualization way of doing systems thinking. And so as part of that foundation, I’ll get the data teams and the organization to, to work through those two value streams, right? Those two flows of steps, nodes and links. And so when we do that, what that also allows us now is to visualize where we’re about to make change. Because we can start basically voting and say, well, part of the value stream is broken, you know, so perfect example. If I look at somebody’s prioritization queue, their backlog and they’ve got 554 jira tasks in the, in their backlog queue. And some of them have been sitting there for a year. I would say we have a problem on the left hand side. Yeah. Around ideation, discovery or prioritization. And then we probably also have a problem on the right hand side around our factory that it’s too slow to move the, the work, but we want to focus on the lift. Right. We have a whole lot of work there that can’t be a priority because we haven’t built it. If we look at the way the teamwork and the data factory, you know, we can see blockers, right? We can see that, you know, this piece of work seems to sit in, in the factory for too long. You know, if you think about it as a, as a product, like a actual factory building cereal, making cereal, you know, we can watch the machines and we can see bring in some lean thinking and see how long they take. And again, we can go back to measurement. You know, the time between these two things takes too long. Like, what can we do to reduce the time? Is that more humans, more automation? Doing less? They’re all choices we can make. So I come back to your point around change, right? We want to visualize the system in those two different ways, and then we want to make conscious decisions on what we’re going to experience and changing. And that’s the last point. They’re experiments. We have a hypothesis, right? If I change this thing. Then good things will happen. And sometimes bad things happen, right? My favorite one. Is bring three more people into the team because we’re a bit, bit behind on building our products. Okay, let’s think that through. Right? We’re going to bring somebody in and we’re going to put them on the ground with the team. And let’s assume we don’t have a lot of documentation around the way we work or the way our systems work. So now they’ve got to learn our way of working. They’ve got to learn our technology systems. They’ve got to learn our domain. And how’s that going to work? Well, the team doing the work right now are going to spend half their time bringing those people up to speed. Now, in theory, they’ll, they’ll help us accelerate in the future. But right now that change is going to cost us three months of working slower.
Mustafa: Yeah.
Shane: Is that okay? Right. Because, you know, that’s the reality of that hypothesis. Yeah. So I’m with you, right? And your foundational space. Think about changes, right? Changes should result in things being better. You know, faster.
Mustafa: Yeah.
Shane: Quicker, more fun, easier, those kind of words. Does that make sense?
Mustafa: Yeah. Yeah. It makes sense. It absolutely makes sense. Before you go to governance and decomp management again, chicken thing, right? I have those questions as well. But let’s bring from this data product concept as well, just for our audience as well. And just to head out your, your thoughts around it, because as we mentioned, the previous adults were about project errors. We build a project. We start a project. We build everything front end to end centralized. And we, we wish that we can do something out of it. Right. That was projects. And then this product era comes in. Which you still feel is there. For me. I want to did a product is perfect. You can have a data product or you can have a data as a product, whatever you want to call it. But decision I want to bring in decision, right? Because why sometime I conflict with data product or software engineering practices is because you’re again creating a product, product may or may not work. I want to attack just, just to share my thought, right? You can comment on it. I want to attach a decision with a data product. I don’t want to start a data product without a decision. Because you can create a product, you can have a super good dashboard or headboard or slicing, enticing, and you end up having more decisions benefit on top of it. So what’s your thought on it? That die die or data product have to map. With a decision rather than analysis or analytics?
Shane: Yeah. So a little bit of semantics, right? Just for people listening so that when I use different words, they know kind of where I’m at. So in my language, an information product, there’s a boundary of a whole lot of things, data code, everything, visualization in a little box that solves the business problem. Yeah. So that’s, that’s what I call an information product. When I use the word data product or something like that, I’m talking about data essay. I’m talking about a table, right, that data asset identifying data products shouldn’t, but they tend to become just tables, right? Their data assets. So that’s, that’s my language. Right. And, and, you know, we’ve all had arguments around data product, data product thinking, data as a product. Right. And, and so I always think you just got to anchor your definition so that when you’re talking, people are clear what you’re saying. Right. It’s kind of the English to French problem.
Mustafa: Yeah.
Shane: But I’m with you. Right. When I talk about information product, I talk about the problem to be solved. The decision to be made. The action that will happen that needs to be happened based on that decision. The outcome that will happen if I take that action and it’s successful and the value that will be realized if that outcome is, is positive. And so that’s, that’s my thinking frame, right? And that comes from the product world. And then I make in the, in the canvas, which is a requirements gathering template. I change the language from decision to business question. Because I’ve found that if I say to a stakeholder what decision do you need to make? I don’t tend to get good answers back. Yeah. I tend to get. Fluffy words that I don’t understand and I can’t figure out how we can give them information to support that decision. Not always, right, but nine times out of ten. If I ask them what business question they want to answer with data and they start with who, how long, how many, how much, where, why? I will get back five to ten good business questions. And, you know, there’s things like, you know, how many customers do we have, which general are they coming from and how much money do we make out of them? Yeah, they’re good business questions. I can then ask them, okay, if I answer those business questions, what action will you take? Yeah. Oh, well, I’ll identify the customers with low margin and which general they’re coming from. And we’ll either, the action will take us either remove that channel or put investment in to make the people coming through that channel more profitable. Right. So what I’ve gone from as a business question to an action and then the outcome and the value. And these are decision in between, right? You’re making a decision to shut that channel down or you’re making a decision to invest in those customers through that channel to increase margin. But it’s kind of inferred, right? Now, what’s interesting in the AI world. Is with LLMs, does that change. The model, the pattern? Right. And I haven’t finished that work. Because what would happen if I told the llm that this action I wanted to make, is that enough now? And these are questions I haven’t answered, right? Because we’re into the, we’re moving into the action era, right? We’re moving away from the decision era and we’re moving into the action wave, I think is where the world will go. But yeah, so that’s where I’m at, right, is I talk about business questions that you need to answer and then what action will you take if you answer it? And then I get really strong requirements that a data team can, can build based off.
Mustafa: Awesome. Awesome. We are on the same page till now. Now let’s go to the next stage.
Shane: Yeah.
Mustafa: Because normally what we have just defined in last three, we move so quickly here. It’s already 35 minutes. So fun. Right? This is what, what normally I call it when I went into your canvas when you had a discussion. What you’re doing, it’s by right. It should be an obvious thing for me. It’s not any journey. All these things should be obvious. But people have forgotten about it. Because they were time pressure. There are so many pressures and they want to do it things very quickly. That’s why they forgot about these things. But your canvas says, right? You have to start with why and then how and what all those finish and stuff. Now let’s go. Okay. We as a customer, customer says, okay, we agree with you. That we have defined these basics. Now what? Now what is next stage of data foundation? Because the moment you have a data strategy, which we just discussed why thing, everything. Now there’s a governance and in parallel there is management data management. Two things underneath. Right? That is where I feel is an egg and chicken. Because if you create governance, which include principles. Procedures, principles, policies, procedures, metrics, tools and responsibility, all those things. Right? That you define and you are telling your workers, do it. But sometimes what happens doing ground reality is much different as compared to what we define. Now you go the other way. You say, okay, let’s build something and learn from there and then create a governance practice policy, blah, blah, blah. I normally give an example. You, you, you have a new colony. We have a open land. People came and start building houses. In the middle. You have a road can go through. You don’t have any direct any hurdles over there. But once kids comes out. They can run across the roads. Now you have a, you need to have a policy or you need to have something or maybe a divider across both sides so kids cannot go through. Now kids close up. They start playing. They play with cricket. We, we both know cricket with hardball and this stuff that can damage the cars who are going fast. Now you create bigger walls. So now these are the best practices or experience coming in which goes into a governance documentation. That if you build a new load, you need to follow this, right? So it’s an thing that is where normally wherever I’m talking, they are confused. What is foundation? Because if you build up front, we might not need it. But if you bring later, maybe it’s already broken. And we go under compliance. Way to start governance and management practices, various stuff.
Shane: So I remember my language governance as part of management. I’ll just keep reinforcing that. So this is really interesting, right? And this is something I’m working on right now.
Mustafa: On.
Shane: And I kind of think I have a set of patterns now, but I’m just testing them. And it’s one I’ve struggled with for decades, right? Because it comes back to this idea of building the plane while you’re flying it, right? Like how much of the plane needs to exist. And experimented for years around this and never really got traction. And so the framing of the pattern that I have in my head right now is this idea of pioneers and town builders. And you need to decide which of those two patterns is your organizational culture. And that is a decision that you need to make upfront. Because that frames everything else. Now everything else is just a lego block, right? It’s a pattern. It’s a patent template. I’m doing lots of work on those at the moment. For a whole reason. I mean, we could talk about in a minute around why I think templates actually help solve the problem that we had, which is we lost a lot of our domain expertise when, when we went to democratization, when we bought more people into our domain to do the work that we used to do as experts. We lost the education, we lost the training. And that was a bad thing, but it was also a good thing. So I think we have to teach people to do the work we used to do. And ways that had value. Maybe not the ways we used to do them, but in the same pattern they had value. Like data design, right? We should always do a light data design because it is a valuable thing, but we don’t need to spend six months doing enterprise data model anymore. So I think these patent templates are actually the unlock to teach people to do what we’ve got taught over decades to do. But I’ll go back to pioneers and town builders. So are we going to go out and experiment. Heavily. Find things at work? Buy things that don’t, and then start codifying those into our town. And build the town after we’ve pioneered the settlements. Is that our culture? Or do we want to actually build the town? And then get people to come and live in it? Right. Is that our culture? Now, when we build the town again, we can’t spend two years building the town before we let them come, right? So we’ve still got to do it and they’re iterative and a way that has agility. So let’s say that that’s a culture decision. And it’s an important one. And then what I can go back to is I can take that decision that organization has done and I can look at our team design, our measure success, our value stream and our data factory processes that we think we’re going to run with and go, well, you told me that you’re going to be pioneers and yet I see heavy team design, heavy value stream processes, right? So you actually, that’s not your culture. Like one of those two things is out of sync and we need to fix it. And so then, okay, let’s say that we pioneer all we town builders. The key thing is we have to think about principles, policies and patterns. Those are the three P’s that I use. And so again to anchor my language. A principle is like a culture thing. It’s like an agile minute based to us. We prefer this over that. We prefer small teams of three over big teams of 10. Yeah, we prefer delivering value earlier, even though it’s riskier. Than waiting three months and delivering value later than as higher quality. Or we prefer delivering value later with high quality over early with high risk. They’re just principal decisions that we want to make. And they set the culture of the team and the way the organization works with data. Policies for me are immutable rules. They are things we will get fired for. Yeah. So you should never store a customer’s name date of birth and passport number and clear text. Right. That is a policy. But we have to enforce that policy. So if I ever see a customer name date of birth and passport number in an excel spreadsheet. Then we’ve broken that policy. And the person who’s done that. Should be. Censured or fired. Right. And what happens though is when we talk about data foundations and especially data governance, we treat policies as wishes. And I’ve done it, right? I used to write these principle and policy documents that were massive and they were kind of rules, but they either got fired. You know, I work for a bank and they had all these policies. And yet I saw them posting a customer’s name. Their account number and their last transaction in a teams chat because that was the, yep, because that was the only way that team could solve the problem for that customer at the right time. And so they were breaking the policy. Now, the reason they broke the policy was because no other system was in place that let them solve the problems and they had to solve it. So they solved it with the tools they had. But what we should be saying is that team’s breaking the policy. What do we need to do to change what that team’s doing? So they actually don’t break the rules? Yeah. So policy is very small targeted set of rules. Like you said, the police state, you know, police things, you know, you, you can’t drive a car at 200ks an hour past a school road, you know, during school time or you will be locked up in prison, right? Quite rightly. Um, so that’s there. And then patterns are all the other things that are useful. Yeah. They typically what I see people write policies as if you do this, it’s valuable. If you do this, it’s useful. You should kind of do that. And that’s what I look at those three P’s principles, things we should subscribe to this versus that policies rules that I’ll get fired if I actually break them. And so I’ll come back to that. If we say that that’s the rule, then we even need to automate detection of when we break the policy. Or have auditors in our organization that will go out and audit that those policies aren’t being broken. If you don’t enforce a policy, then actually it’s not a rule, right? It’s a wish. And then patterns, what we should do is have people that share their patterns or people that define their patents. So let’s take that back to. The idea of pioneers and town builders. So if I’ve got a pioneer organization, yeah, then I’m expecting to set some principles upfront. You know, some disperses there. I’m expecting those pioneers to iterate around the patterns. And then I’m expecting to discover the policies that are important. Yeah, because they’re going to do some things that are wrong. And then I’m going to go, yeah, no, actually, we need to harden that. Right. And so we’d then bring that back into a policy. If I’m a town builder, I would expect the principals policies and patents to be built by the town building team, the data team as they work. Still iteratively, not two years up big build up front. But I’d be expecting them to do that work. So then it comes back to team design. Right? Because what I’m then saying is data governance is just a skill and a set of roles within the people doing the data management work. It’s not a separate team. But you can make it work. If you’re a town building organization, you can have a separate governance team, you know, like a team of architects or a team of town planners from the council that make sure you’re actually buildings of high quality that aren’t going to fall down in the next rate. Right. But you’ve got to decide which of those you are. And then bring in everything else to align with that way of working. Does that make sense?
Mustafa: Yeah, that makes sense. But I want to, I want to throw a challenge over here in my point of view as well. Regarding governance and, and data management. Right. As you correctly mentioned that. When we are doing stuff, then, then governance, as you mentioned, is part of the management. Right. But, and you, you gave an example of pioneer or Greenfield or wrong food kind of stuff. Right. But for me, in data world, right, because everyone wants data. Decisions on data or value out of data. And for me, they might not be any organization. It will be hard to say that anyone who do not have data, everyone have data and everyone have one or the other way data management practices already there. Because we have come from four hours operationalization analysis, analytics. And now decision you’re saying actions as well. But I bring action under the umbrella of decision. Right. Because without any action decision cannot happen. Right. So now the thing is. I want to bring this anger into it. That that era where you do things and learn and create practices. And policy, as you correctly mentioned. I always principle. Policies and procedures or patterns, these things. Right. I think these are these templates are already there. I think that is where I am already also telling customers that either you are, your domain specific, your banking or telco or some one of the, one of the domain you are holding. And there are a lot of patterns and templates already there. So I. Am on the other side of the table with apologies to you. Is I don’t want to mix governance with management. Because if you merge governance with management. Governance change based on what you’re doing. I feel we have come out of that era where governance practices are already matured. I feel you can bring up the template with by the, by the smes subject matter expert, as you mentioned. Last time subject matter expert was the one who doing something. Now we brought other domain people into the data world so they can do things for us. And that is there, I think they’re all chaos started happening. Right. So I feel data governance need is kind of a law. You’re creating a town. The data governance is law and legislations, whatever you want to call it. And managing is doing the construction. Now there are best practices when you’re building a town. You already know which kind of housing Society is going to have, which kind of knowling you are going to have. You need to have a police station. You need to have how many hospitals, how many pharmacies you want to have. So I, I feel this team need to be little small team. I’m not saying a bigger team, small team on governance need to be there. And there has to be domain expert and they have to be data savvy. Well, I can, you can say I’m a biased person for a data because I am from data. I always emphasize that in data governance, data people need to be there. Because once data people there, they already know what they are building and they can create principles, policies and procedures and patterns based on their past experiences. We don’t need to reinvent the wheel. I think we are already 10 minutes left already. Do you have a hard stop?
Shane: No, no, I’m good so we can carry on if it’s okay with you.
Mustafa: Yeah. Do stop me because I’m just throwing my ideas because I’m building a data model strategy for someone. So I was telling them, bring up the best practices, right people, because skill set is very important. Nowadays, because of AI, AI is a black box. It creates something. I have an example I gave into last panel discussion. I give you to you now as well for your thought process. Right. That if you don’t have this, then everybody will do whatever they want to do based on their experiences. And you will have multiple flavors of data governance. If I go with your mindset that data management need to have a data governance, do you see this risk multiple flavor of governances.
Shane: Yeah, yeah. But.
Mustafa: Oh, you don’t mind that.
Shane: No, I do mind it, but I think it’s the reality at the moment. So again, I’m going to slightly disagree with you but agree with you at the same time.
Mustafa: Absolutely. And on the, I want to hear it out for my. I can.
Shane: Okay. So let’s, I’m going to put a stake in the ground and then I’ll talk around and come back to it that I don’t believe we have data governance. I don’t believe I’ve ever seen it. Right. And let me justify that. So if I’m in an enterprise organization. We have financial governance. Right? Like we have people who are accountable, CFO to make sure that our financial records are accurate. And we don’t overspend. And then they have a bunch of principles, policies and patterns that help them do that job. They have a thing called a profit and loss. It is a pattern. That every accountant applies like a balance sheet, like a trial balance, like a cash flow statement. That is part of the practice. As part of their way of working, you get qualified as an accountant, you know what those patents are. You apply them. You are ordered by them. You are held to account. They are governing artifacts. And the data domain, we have check. We have data modeling, but you can have any flavor you want and you don’t even have to follow it. We never audit any of our data models. Right. You can say that you’re storing data encrypted, but does anybody ever audit you? You can say that you can’t do this. But then people go and do it. And that’s part of the problem. And if we take our town plan, you know, the idea of building a city. We have governance because there is normally a council, a regulatory body that says if you’re going to get, if we agree that you’re allowed to build that town, here’s the rules. You know, you have to have a school. You have to have buildings that aren’t more than three stories high. And that governance body has power. To punish you if you don’t follow the rules. In my experience, it’s very rare for a data governance group to have power in an organization. Now in some organizations it does, but I find that in my experience a very rare occurrence. And so I then say back to my stake in the ground. I don’t think most data governance teams are governance teams. They’re not auditors. They’re not the CFO. They’re not the risk committee for a bank that will, you know, shut you down if you break the reserve bank rules. You try to do the right thing, but they’re not empowered to govern. And that for me is the problem.
Mustafa: See. That’s why I’m saying that skill set comes very obvious over here. When I say, of course you are right. Data governance comes under the domain of governance. Right. And there are financial governments. There are many other governance in the organization. Can you believe that in a financial governance strategy is built by non finance guide? You can’t think about it. The same way I feel for data governance. It has to be built by data. Guys. What you’re saying is absolutely right because I have been working in right in organization where I was not part of data governance. We never heard about. We never follow their policies. Reason being we already have way to justify. Right. Because they are not data people. That is my obvious first prerequisite is if someone is building a data governance team. Data people need to be there and senior data people because it’s about law. You have to implement a law. Law can only be implemented if people understand the law. Otherwise people will bypass the laws. That’s not my point of view.
Shane: Yeah, I’m going to disagree with you again. And the reason, and I haven’t thought about this, right? And so I’m kind of speaking as you’re making me think. So that’s great. Thank you. I go back to as data professionals, we have no practice. We have no rules. We have no certification that we’re held accountable for. Therefore, we can’t govern ourselves. What we are is we’re Practitioners. Thinking of the hoop, you know, I think I’ve seen CFOs, chief financial officers being the best data governance people because they come from a practice of governance. But like you said, they’re not data professionals, so they don’t, they can kind of know what to govern but not how to, how to make sure it is governed. Right. And so I go back to this user car analogy. You know, the rule is I can’t drive more than 100ks.
Mustafa: Yeah.
Shane: That’s the rule, right? That’s the governance in this area. Well, actually, as a car manufacturer, why don’t I limit the car to never going over 100ks? That doesn’t happen. Right. And it’s the same with data. Like, yeah, I can’t do this, but everybody does. So I think that’s the problem. And then we come to llms. They, they’re, they follow the rules as much, you know, they’re non-deterministic so. But everybody’s trying to make them deterministic. So let’s say we finally get that right and it’ll be really interesting. We ever do. The second problem we’ve got to solve is, is the rules aren’t clear. Right? They’re not described in a way that if the elderly was deterministic, it actually knows how to follow it. And that is a problem with hemp for 30 years. If I drop into an organization and I say to them, what are the rules? I get a conversation. I don’t get a set of rules. And that’s part of the problem that teams have struggled with. And that’s why I come back to this idea of, of patent templates. And what I mean by that, and the canvas was just one of them. Is if we have a thing that we fell out or do as we’re doing the work, and that tells us whether we are meeting the governance rules or not. We kind of make a whole lot of problems go away. Because I’ve got a, the first problem is I have to understand what I’m filling out, right? Like, I’m, I’m filling something out. I have to understand what that process is. So if I have to fill out a conceptual model. You know, I’ve just Concepts and relationships, you know, customer orders product from store. I have to understand how to fill out that concept model, that template, but I actually have to understand what I call a concept is, like, how do I Define what a customer and a product and a supplier and a store is? How do I Define that relationship? But once I’ve done that, now I’m by default, I’m going to start to get a template that’s got some data in it that can then test the policy of we will only Define customer ones. Yeah, probably a principle or a patent, not a policy. Right. Because you only get fired for doing, doing it wrong. But that’s kind of where I’m at the moment. Right. And so what I think from a data governance lens, if we, if the data governance team can’t believe the true stakeholders that are accountable for that government’s been applied, then they’ve got to be enablers, right? They’ve got to have ways of giving patent templates and ways of working and patterns to the data teams so that those rules are complied with. And that’s kind of where my head’s at the moment, right, is, is giving teams things that if they follow those things, the rules are automatically applied for them or flagged when it’s not. Yeah. But really think I’m still in the mid of thinking of that one. Right. So that’s why there’s not a, not 100 Clarity on, on that one.
Mustafa: Absolutely right. Because we, I am trying to tag this data Foundation where governance and management. Because let us bring another flavor for your food for your thought. Right. Matter data. Let’s bring matter data because for, for me, the data foundation which we are talking about, as we mentioned earlier in this session is your product can best practice as all we discuss decisions and blah, blah, blah. Those should be an obvious. Now those have surfaced because AI came up and start showing that what we are doing wrong. But those were supposed to be their practices supposed to be there. Now. Metadata. Because metadata is also for me is key because when AI comes in. Okay, let me say this example again which I gave in my panel discussion last week. What happened? I was not left coding like 15 years back. But this wipe coding everybody keep telling Mustafa go and try, try, try. Never ahead of time. Now I’m a jobless like few months. You know that. So I went into coding. I opened a tool called cursor. It’s a white coding tool. I started creating, replicating. LinkedIn. So it’s an awesome tool. I gave it a LinkedIn URL. It replicated 50 to 60% of LinkedIn. Those things did not replicate it, which was not. Possible to open without a username as it’s replicated. It treated the whole data model underneath. And it was working perfectly fine. Now the question is AI can create a product. Now what I did is. I picked up that data model. Put it into a different schema. And ask the same wipe coding to read that schema. And create. Linkedin like portal. It could not do it. Because when it creates that schema, it went from application front end and created backend. But when I gave it a back end, it could not create anything for me. It was a rubbish thing. Like which gave me an idea that, hey, because metadata of those tables are not there because when it created from linked in meta data was there. Conceptual, it went back. It created business model information model. It created logical model. It created conception model. Well, there are many kind of data modeling technique backend. It created that. Then it created a physical model. And it works. Now the second example which I had, it could not. Then what I did is I asked it create a business model on top of it. Informational model fcoim conceptual logical. I created all those and mapped with the physical model. And then I asked it, go and create a portal. 90. So for me, if AI. Asking you to start creating a product, it will create. But if you build a foundation of data product, AI might not be able to. Because metadata is not there. So now correlating our topic data foundation. If we, are we saying that. Creating modeling modeling, as I mentioned, business modeling information modeling, all those things should be a separate practice. And that is the foundation which we are talking about. And we, we can argue there are so many data modeling three and a half star schema data world focal enter hope. So many are there. Right? If we are talking about, are we talking about only up to the logical foundation as a logical modeling? Because after logical modeling, physical comes in. And that is where AI is unable to do it. Are we saying that we should emphasize or spend time building foundation of data modeling up to logical and which will be, by the way, part of the greater governance? If not data management, data management comes when you go towards physical modeling. Are we saying that. Okay, you, you can comment on it. You can consider for me physical modeling can will always change because new tools and Technologies will come up until unless we have a proper up to the logical model. Then these things can be reused. Are we saying these are the data foundation we are looking for or not?
Shane: Okay. So that’s a big question. So let’s, let’s go back to the core preface that every part of our foundation is a lego block. Yeah.
Mustafa: Okay.
Shane: So there’s small parts that we put together to work the way we want our team and our organization to work. And we don’t want to spend three years building out all the lego blocks. Because three years of great fun, but no value to the organization. And we don’t want to just do ad hoc where there are no lego blocks that we can reuse later. Right. So we want to be in that dodgy middle ground and we’ve got a whole lot of decisions like which Lego blocks are most important. Which ones do we do first? Which one do we use second? What order do we need to do them? Which one’s a small Lego blocks? We can spin a little amount of time, and that’s okay. Which ones do we actually have to spend a little bit more time because it just involves them?
Mustafa: Yeah.
Shane: So, so let’s use that as our framing and then let’s go back to the blueprint. Right. So we, we’ve understood our current state. We’ve gone and figured our measures of success. If we spend this money in time, this is how the organization is going to change. We’ve done our, our team design. We know kind of how the team is going to be structured and where they live in the organization and the skills and roles they have. We’ve done our value stream. Yeah, we know kind of the process from when somebody has a problem, all the steps we’re going to take. We think it’ll take till we deliver value. We have our data Factory kind of sketched out, we kind of think this is the way the data will flow and some of those decisions. What I, and we got some data principles. Yeah. Some kind of disv is that. We might have a couple of policies because we already know there’s some bad things we shouldn’t do. We probably don’t have any patterns yet. Then what we do is we then look at, for me, I look at kind of capabilities. Like actually, given all that, what do we actually have to put in place on day one? To, to make some stuff work, you know, get some products out the door that are governed, you know, that are managed. They managed. Right. And so I, I kind of then that’s where we start getting into tooling capabilities, technology now, right? Like, I need something that does this. I need something that takes the data out of those systems and brings it into the platform. Because we’ve made an architectural decision that we’re going to bring all the data into one place. Yeah, it might be a lake, it might be a data warehouse. That pattern, right? We haven’t made that decision yet. And we’re not done that in the past. I’ve always had metadata is important. But we’ve always treated metadata as an exhaust. I’ve always gone and said, well, we don’t click the data. We can’t build anything really important. We can’t store the data. Yeah. Again, if we can’t transform the data. Yeah. And if I can’t visualize or deliver something kind of thing. And so I foundationally always came back to those moving parts as being the first moving parts of this Lego blocks that have to be built out. And then I’d bring in some development practices. I’d say, well, you know, we want to be able to check our code in. We want to be able to deploy and test. And I bring in some other Lego blocks. And for whatever reason, metadata. Kind of always came last, right? It was kind of treated as exhaust. We did all these things. They’re not now need a catalog. Right. But over a week while I flipped my thinking and, and I kind of said, actually, we need to capture that stuff first and then hydrate everything else. Now I’m just going to go bound us to some language again. Right. So 10 years ago, I talk about metadata. I’ve talked about being metadata driven. Yeah. Tools that are metadata driven to find the metadata. The tool does everything else. And then I kind of moved on to config. Yeah, it’s config driven because we’re kind of configuring how the system should work and it should hydrate everything else for us. And then last year, there’s a big, big semantic war in the data world, which was basically semantic layer or context. Yeah. And I’m a, I’m on team context, and I think we’ve won that argument. Although our library sciences friends are now bringing an ontology taxonomies, our and RDF and we’re back into another semantic war. So I’m just going to use the word context. Right. And the way I position it now as patterns in my head is we have business context. Yeah. So definition of a customer is business context. Our domains are business context. We have a whole lot of context that is relating to the way we run our organization. We have structural context, you know, the way our tables are structured, the way our fields are structured, the way our systems, the, the things that I would have called metadata 20 years ago. We have operational context. The queries that have been run against our data, who accessed what data when, who exported what data when, what decisions, there’s a whole decision logging kind of thing coming through now. So there’s all this operational stuff that’s really useful from a context point of view. And then we have agent context. The prompts that we give the agents, the skills that we give them if we’re using something like Claude. The contents that we give it to help reinforce some of the models. Right. This context or things that, that drive the way the agents behave. And that’s how I think about it now. Right. And, and foundationally, I would start capturing parts of that as I go. But I, again, I’d flip the model. The way I think about it is we want to capture the context and then have that context drive everything else we do. So give you an example. If we say we want to base on all that, we decided that policies, that we’re taking in more of a town plan approach and we want to put in place some policies, right, that are complied with as we built that town. Or even if we’re doing pioneers, we say this, you know, one or two policies applying is can’t break. Yeah, they can build a town wherever they want, but they can’t build it on the land over there because it’s owned by a different organization. Right. So, yeah, don’t just know you’ll be fired if you, if you do that. Everything else is on. How do we capture those policies as context? And then how do we hydrate everything from it? Yeah. So how do we say, you know, you can’t store customer name. Yeah, it’s a policy, that’s context. And then how do we hydrate a system that actually checks it’s never been stored. And automates that formula as a test. Yeah. And that’s how I think about it. Right. So, yes, I agree with you metadata first, but truly metadata first. Right. We write the context first and then the system builds itself as much as it can off that context. Now, if we don’t have technology that can do that, that’s fine. We define the context first and then a human rights code that enforces that, uses that context. I think that’s where we’re going to end up in the new world and the new data world. Is everything that’s going to be defining context first and then hydrating all the other moving parts that we used to do as humans over time.
Mustafa: You’re absolutely right. Just to, just to bring in same example which you’re mentioning. Right? That. Policies has to map with the, if you have a proper metadata down there, then you can attach your policies with the meta data. Like you give an example of mobile number or ID card or a name or account number of the bank. Right? You cannot. Make those visible. That’s a policy. Now that policy need to be implemented somewhere by data management folk, which is engineers. Right? Data Engineers. Now giving this policy to them. They are not good enough to understand the business. For me, this policy need to tag with the meta data because in metadata, I normally segregate business metadata, technical metadata and operational metadata. I feel the foundation is business metadata. Because once you have defined business metadata, that won’t change. In an organization until process doesn’t change. Business meta data is about processes, how everything works, what is the definitions of blah, blah, blah, blah, all those things. And then policy attached to that particular business model. And now when management folks comes in. This policy get attached into the development activities as well. That wherever one example, wherever ID card is there, it has to be masked. So people don’t have to think about a developer, don’t have to think about it because it will go through a, maybe a lookup table or maybe something which automatically do it rather developer has to manually do it. So that is where just to bring my thought process back that data governance has to be little bit maybe coming era, you think about it again. In coming at a data governance has to be from the prospective of business matter has to be separate. Because if you give it to management team, they won’t care developers are who are the developers python developer or SQL developer. Their developers, we don’t expect them, as you correctly mentioned early in this session is we brought other domain people into data domain and start doing developers because they don’t care and we should not put this responsibility on them.
Shane: Yeah.
Mustafa: To find out what they need to mask, what is the policies. We make it. Again a principle. Principle is follow all the policies. That can one principle.
Shane: Yeah. But, but the least type of scenario, right? So, and this is where I go back to finance, because I think they’re well ahead of us. And, and some of this. You know, they, they have this idea. I’m sorry. I go back to governance. I see governance teams either taking one or two stances. They’re auditors or their coaches. If their auditors, what they say is, well, here’s the policies, and I’m going to come in and actually audit you. To make sure you’re following them. If the coaches, they’re saying, here’s the policy and here’s patents or tooling or things you can use that make sure that policy is enforced and they don’t have to worry. If I’m a finance auditor and I know that you’re using a financial system and you have a p m l. That’s a pattern based governance because I know that there’s no way the p l can not balance, you know, because it’s these things. And within the data world. I still, like, we don’t have the idea of microservices for our tests, right? Global ones. We have local ones, but we don’t have. A microservice that says, hey, that data, you know, anytime we see something that has ID in it, an ID value, it’s encrypted. By default. Right. The team doesn’t have to care. And actually, we used to have that in databases. And when we went to file systems like hadoopa now iceberg and we kind of lost a whole lot of the free that we used to get in made our life easier. So auditors or coaches have systems that enforce what’s right. And then if we’re auditors, if I look at people that do auditing, they actually have a plan on how they’re going to check that control, that policy. Right. What are we doing data governance? We say, here’s a policy. And I go, how are you going to go check that that’s been enforced? It’s the data team’s problem. Right. And again, we haven’t solved that. I think the last thing for me is if I go back to this idea of context. Being defined first and hydrating everything. Those capabilities don’t exist yet. And they don’t even, it’s not even that they don’t exist in, in the data teams. We need them to exist in an organization level. So, you know, if I say the policy is ID can’t be stored in clear text, then that policy has to be automatically applied in my data platform and my software as a service and my operational systems and my Excel spreadsheets and my SharePoint and my text file sitting on my local hard drive. Like, it’s a policy, right? It’s not just a policy for the data team. And that idea of defining context and having it hydrate all our systems, I haven’t seen that yet. We get it one day, right? But I think it, it’s a big technical ask to figure out how the hell you, you do that as well. Right? But any step we can do, which takes us. Away more and more away from this idea that metadata is exhaust context is exhaust light. We kind of look at what the system did and said that was the context. And we flip the model to define the context and get the systems to follow that context. As we do the work, I think that’s a good change in our foundational. So coming back, as I talked about, you know, the foundational technology pieces that I’d always looked to as data collection, data storage, transformation, visualization, and then a whole lot of other stuff around it. I’m now saying actually defining context early. Is the first foundational piece before I do any of those. So defining what sort of systems we have as context, where the data lives in them and then how that hydrate the data collection of that data into my platform. That’s what I do. Yeah. It’s a change of thinking and it’s also a complete change of working.
Mustafa: No, absolutely.
Shane: Yeah.
Mustafa: Just to close this session, right, you are absolutely right. That for me, at least people, most of the people think that data governance is more towards only data people. I join data governance business as well. Data governance need to be implemented as much as in data side as much in business side as well. It cannot be one sided and this aside we all know data store word is also become is one of the critical rule in data governance. That they have to work hand in hand with data governance team so they can make sure that business is also following the same thing. As you mentioned, it’s not about putting policies on data folks. It’s putting policy, even IT card if it is shown into your email, it should not show. Even it is in your excel, it should not show, which is on your desktop. So yes, there are a lot of technical. Depth or technical implementation need to happen. With the governance. So just to repeat myself, it had to business side. It has to be the it and data side as well. Following all those governance thing. So I think we have covered most of the thing. I want you to go to a data modeling as well, but we have already passed our dedicated time because data people are asking that when you just to throw in last question, right, people are asking, when you talk about data foundation, are you talking about data modeling? Physical data modeling, right? Even before logical like let’s go to one step back conceptual data modeling. Because logical data modeling is something which. Will. Normalize the tables and entities up to the level it can be implemented. Right. People asking me. That data foundation are you saying that we should finalize our decision that it will be star schema. It’s a data vault. Which kind of data modeling we need to implement. Is that the foundation? Just the last question.
Shane: So I think we have a foundational lego block of our data architecture layers. You know, how many layers staging raw, whatever we’re going to call them. Are they enforced or are they optional? How does the data move through a system? That is a foundational piece we do early because it kind of sets the scene. So we’re going to do later. And it’s, it. S harder to change later than it is to define upfront. I’m co-writing a book on conceptual modeling right now with your copola. So I’m very, very opinionated on this. But if I go back to this idea of context and hydration, my view is. A conceptual model is one of the foundational pieces that I would now bring in very, very early into a positive date as of part of data governance. Then logical modeling. Has some value, you know, where do the attributes fit? And then physical modeling. It’s important. But what I would do is treat it as a candle. Right. So I would say if I use the devops terms, my conceptual model is my pit. And then I should be able to hydrate a physical model. From that conceptual and logical model whenever I felt like it. Yeah. Data Vault, dimensional one big table activity schema. Right. I, I should treat those modeling techniques as disposable now because my conceptual and my logical models are my business context. And those physical ones are my structural context. So that’s how I think about it now. But most people don’t. Right. So then.
Mustafa: On this one. Absolutely.
Shane: Yeah. If you don’t think about that way, then you, you need a patent or a policy. On your physical modeling technique because you’re, you’re losing all the value of doing the context stuff up early. So, yeah, pick one. Yeah. And just be clear as an append. Like I should use data vault or it’s a policy. I’ll get fired if I don’t use data vault. Right. Which of those are, which are those two? Are you telling me? And then I take your point about governance. Right. So I was just kind of thinking about as you’re talking about it, and I kind of give you an example to close it out. There’s a lot of work around in the, in the data domain right now around data contracts. And again, let me, let me anchor my, my terminology. Right. A data contract is an agreement. Between somebody on the left and somebody on the right on how they’re going to share data. Yeah. So it discusses schema frequency, quality. It is a, an agreement. Right. And then we tested that agreement that’s been there. Typically, it’s an agreement between the software engineers and the data engineers because we’re moving data from a software system to the data platform. But I’ve seen lots of people now using it internally within the data platform between ETL jobs. Yeah, it’s a, it’s a contract and agreement that this table will look like this and this table will look like this. And therefore I can write the code in between. If we think about that in terms of true data governance. The data governance team should be mandating that data contracts are put in place whenever data moves from a software system to a data platform. And they should be auditing that actually happens. But we don’t. I never see that. Right. Yeah. It’s always a data team.
Mustafa: Don’t do it.
Shane: Thing, right? It’s a tool for them. But actually, just think about that, right? From a governor’s point of view, you know, when we go and have, we go and buy something from a supplier outside our organization, most organizations, every procurement team that governs there’s a contract in place. Right. We know what we’re getting and what we’re paying and isn’t illegal agreement. Data contract is exactly that, but for data, and therefore, and the way you think about it, the data governance team should be responsible for making sure contracts are in place and either auditing that they are or giving patents to make sure they happen by default. So, yeah, I’m like that. So, yeah, contracts, data modeling, they’re all foundational pieces. For me, I’d focus on conceptual and logical and treat high physical data modeling as just a execution problem. It’s cattle. I should be able to change my mind.
Mustafa: Yeah.
Shane: And the system should just absorb it. Right. I, I don’t think we’re there yet. Right. But I think that’s where we’re going.
Mustafa: I wanted to close this, but I have to throw one more question. As you mentioned, you’re writing a question writing a book on conceptual modeling. Because again, for me, the anchor is conceptual and somehow little bit logical as well. But conceptual is something which is, which is whole business up to conceptual and then goes to the management side. Right. When you talk about conceptual, are you saying that conceptual model of course need to have a business modeling information modeling all those techniques, taxonomies and all those things. Are you in your book by the way when your book is coming?
Shane: I don’t have a date. Juha has been much better at riding his parts of it that we need than I am. So I am dragging the chain and I’m trying to get that chain pulled up a lot faster. So, yeah, no, no idea when we’ll be done done on that one.
Mustafa: So now when you say conceptual modeling, are you considering all business modeling information modeling? All those things up to the conceptual modeling, are you saying that as a foundation?
Shane: So.
Mustafa: Last question.
Shane: So the book’s called modeling business Concepts. And it’s called that specifically for, for a bunch of reasons. And the, the. The goal of the book is to teach the steps that you need to create a concept model. Right. And so we’re kind of just working all the way through, like, what does that actually mean? And so we’ve identified 11 steps, right? So the first step is Define the domain that you’re going to work in. Like, don’t model the whole organization, try and figure out a domain. The next step is find a subject matter expert. Yeah. Find somebody in organization that knows how the organization works, and they’re going to give you the information you need to define those Concepts. And then we go through. And. It has the idea of where we Define the concepts and we Define the relationships, and then we identify where those relationships and Concepts are an event, a core business event. You know, customer orders product, the order is, is something that was really important to us. And then we have a visualization that we’re working on, like, how do we draw that map, that concept map, what does it look like? And what we’re doing is we kind of both aligning that map to what a conceptual data model map looks like with a few tweaks. Because that’s how we think about it, right? That’s how our expertise and experience has already done it. What’s interesting is I often use an event Matrix, kind of like a bus Matrix, but a version of it that kind of got from Lawrence core and has been stuff. And so I’m always looking at it going, yeah, we’re building this concept map, but actually maybe an event Matrix is another way of articulating that. And I think what we end up with just the core we’re teaching is the concept map, but we’ll use those event maps and those other visualizations as a different lens. The thing I struggle with is what is a business model look like? Yeah. I, I, because I always think business map, concept map, logical, physical, right? Like, that’s in my head. But I’ve struggled to find a business. I mean, the business canvas is kind of a business map, but nobody really treats it that way. And so, yeah, I’m very intrigued. If you can find somebody that goes, well, the thing we do before a concept map is the business map. What does it actually look like? That’d be, that’d be cool piece of content because I struggle to find a pattern or a patent template that makes sense to me. So I’m not sure I answered your question on that one because we’re still writing it, but it’s kind of a rep.
Mustafa: Because then you say conceptual, you are looking towards default conceptual because conceptual doesn’t come from the air. It has to come from business, as we said.
Shane: Lica. Right. Yes. Yes. So, so.
Mustafa: So. It has to come from business.
Shane: Yes. So when we talk about a concept map, it is a representation of the way the business behaves, not a representation of where the data is stored. Yes. So we should be able to do a concept map without ever looking at a source system. Either looking at a database.
Mustafa: Yes. Yeah. And just to answer you to find out, by the way, in my latest book, I am data media. I have added 37 data modeling techniques. So over there I go step by step. Maybe I can share with you. You already bought my previous book. Right?
Shane: Probably. I’ve got a whole bunch of books sitting left to me in paper, and I’ve got a whole folder of books I bought in PDF, and it’d be fair to say I have.
Mustafa: Yeah. So whoever. Yeah. So whoever have bought my previous book, I’m giving them free my latest book. So let me pass you my PDF of the latest book. Actually over there you can go into it, have a look. 37 techniques. So wherever conceptual before you can go and see all those techniques, what they do. I spend a lot of time because someone asked me how many typings are there. We have worked only five, six techniques. Normally we work three and a half. Star schema snowflake. Data vault. Logical physical. This is work. But actually when I really went into it from above, I discovered there are 37 data modeling technique either what most of them I didn’t know.
Shane: So, so you know how, you know how you said that you kind of went vibe, started vibe coding and you picked LinkedIn. Yeah. So it’s kind of, what I find is whenever a wave comes, right, the best way for me to understand the impact of a wave is to learn by doing. And so, of course, I always talk, used to talk about current code, don’t code, won’t code, right? Like, I, I tried to code in my early days. I was the worst coder there ever was. But I thought, well, okay, we got this new world. I’m going to go try and vibe code something. And so the, you know, the obvious candidate for me was I vibe coded the information product canvas. Yeah. So I vibe coded a small app, which means you can do it online. And then I published it as an open source thing. So you could download it and use it and hack and do whatever you want. And then because I’ve been doing a lot of work on this idea of context and context playing, I was like, oh, well, maybe we’d extend this out. So I vibe coded the business model canvas and lean campus. And then, of course, I couldn’t stop myself. And I started vibe coding the business event matrix. The data layered architecture checklist concept model, data dictionary, a glossary. But I purposely kept them all separate little apps, right? Because I’m testing this theory that these little micro apps, if you use them in your day job have value and store and capture context without you really realizing you’re doing it. So if you’ve got 37 different patterns. For the way we can diagram or canvas things, yeah, I’d love to work with you on it that we kind of just create little bespoke apps for these and publish them as open source. Because I think seeing by doing, like being able to fill out one of those things is a great learning mechanism for people to go, oh, you talk about a concept model and you’re talking about Concepts and relationships, and that’s it, right? No boxes and lines and a bit of car melody. I kind of get it now. Like, I got more questions, but I kind of played with something and it’s visual and I kind of get, I think I kind of get what you’re talking about. I think that’s a great way of rounding out the learning in our domain that we’ve, we’ve missed or lost. So, yeah, if you’re up for it once, you know, flip me your book. I’ll, I’ll have a look at it and then I’ll come back to you and go, it’s vibe code together. You have to move to claud, not, not cursor. But, yeah, and maybe we’ll do them and publish a couple and see what happens.
Mustafa: Same thing cloud is and cursor same thing both are lm behind it cursor is people like me who have lost.
Shane: Yeah.
Mustafa: Development like 15 20 years back. I can’t do coding in vs code. So if you are using clot, you need to have vs code as well. So I don’t know to go into there.
Shane: No, no, no, no. I use the claw code gooey. I I can’t, I can’t go into that terminal thing or VS code. No, no, I just, I, I go into something that looks like chat GPT and I go, like, I did one last night. I went and I said, I want a small app for metric trees. And then I went to bed. And then this morning I got a really bad app for metric trees. And now I’m yelling at it, telling it what it needs to fix. So, yeah, I mean, there’s. Interesting thing, right? That in theory, we can create this context layer for these apps, like the decisions and, and those kind of things that are being used when the app gets written back to your idea of building LinkedIn and, and hold the context of LinkedIn, not the physical data structure. And if we do that, then in theory, we can have Claude or codex or cursor or any of these things. Read that context of that app and then update it. But I’ve tried it. And, and again, I tried it a while ago. So what happens with the new stuff is you have to try everything every week because something bloody changes and it gets better. But, but what happened was the, the coding lms argued. Like codex would go, oh, Claude obviously wrote their, and it would refactor the code without making anything of extra value. And I kind of liken it to humans. I don’t know if you’ve ever seen it, but you walk into a brownfield site and, and the engineers that build all the ETL are gone. And the new people came in and, you know, they typically go, oh, that’s not the way you write that code. And they’ll refactor all the code. So it writes the way they wrote, normally write it, but it hasn’t changed anything. It doesn’t run faster. It doesn’t run safer and it hasn’t edited any new products. So, and so I find that llms are funnily enough doing that as well. So, yeah, we could give it a go. You know, I’ll give you a point cursor at it and see what it does.
Mustafa: I can share it with you. I created a training as well. It’s not very polished, but I’ll share with you. I have to polish it, but you can have a look all 37 techniques are in there I gave some examples. And I’m planning to get agent for each. I think I created agent for first four five techniques. It really, it was awesome because I talked, it narrated into a text. That text was in first prompt for the first modeling. That modeling created an output that one agent that output was an input for a next agent which can do the second modeling. So it was so awesome. And when I gave it to the cursor. Because all metadata was there. It was able to create the application very good, but it was such a big effort. Because someone has to create 37 agents. I didn’t have a time.
Shane: Yeah.
Mustafa: I learned in four or five that it’ll work. So maybe I’ll share with you.
Shane: Interesting thing on that is that lots of people are working now on skills for things like Claude, right, where all the expertise sits in it. And they’re really, really valuable. But there’s no feedback loop. And because we know that the lms are still probabilistic, not deterministic, which means that you ask it the same question 10 times, one of the times you will get a different answer. I’m still fundamentally believe we need a combination of the skills that do the work and visual techniques so somebody can understand the work that’s been done. So. And your scenario, a skill that I can ask it and it will create that model. And then a visualization of the model in a way that I can understand where that model is correct or not. And that, that becomes the problem. Like, how do you know it’s correct? Like, do you build another skill that tests it, what we call a judge mechanism? Like first skill writes it, second skill validates it. Yeah, we, we can’t, we’re still not really to move to a world where those things are right and therefore people without the expertise can just trust what it’s giving them every time. But, hey.
Mustafa: Meditation after the human. Why I feel it can be my own perspective. That why I was successful because I knew what I want. AI didn’t new because when I gave it a physical mode, it didn’t know. A physical model customer is just. Six or seven character world. It doesn’t know what is customer until I gave it a metadata that what is customer and customer can be different for different domains. For HR customer employee for HR is different. For a loan officer is a different. So I have to give a context. That is how it works. Never mind. I won’t take you a lot of time. We already one hour 35 minute. I will always chain. I think it was a great session. It become more of a data governance session. But I think data foundation has a big play of data governance as a quick play in data foundation. Because as we are discussing, you need to have right people at the right place. Because you don’t have a time to test and run and create something governance. I feel which still contradict with you is I feel that data governance team need to be separate. At least in this era. Because AI is doing their own shit until as right people do not know what they are doing. We are lost. That’s my prospect. Ive.
Shane: So I, if we say that data governance now behave like Auditors or risk managers or the CFO, then I agree with you. Yeah, that actually, it’s, it’s outside the people doing the work and they are governing that work is done right.
Mustafa: Yeah, that’s what I mean.
Shane: That’s a different pattern to what we see when we see data governance right now, in my view. Right now, we see some people trying to do their best, but they’re not empowered. Yeah. They can’t fire people. They can’t stop things happening. They can’t delete data.
Mustafa: Right.
Shane: They can’t shut down systems. They don’t have the power to govern. Like a council does if you’re building a house, like a CFO has if you’re paying for money, like a procurement team does if you’re buying something. So, yeah, I’m with you. We need to elevate governance to be governance and not management.
Mustafa: Yes.
Shane: And then, then I agree with you. Right.
Mustafa: Before you convince me. Okay, thanks. It was such a talking to you. I think we can have more sessions if you share. Take care. Have fun.
Shane: Thank you very much for having me. We’ll talk soon.
Mustafa: Yeah. Have a good week. End.
«oo»
Stakeholder - “Thats not what I wanted!”
Data Team - “But thats what you asked for!”
Struggling to gather data requirements and constantly hearing the conversation above?
Want to learn how to capture data and information requirements in a repeatable way so stakeholders love them and data teams can build from them, by using the Information Product Canvas.
Have I got the book for you!
Start your journey to a new Agile Data Way of Working.




Loved the content.